
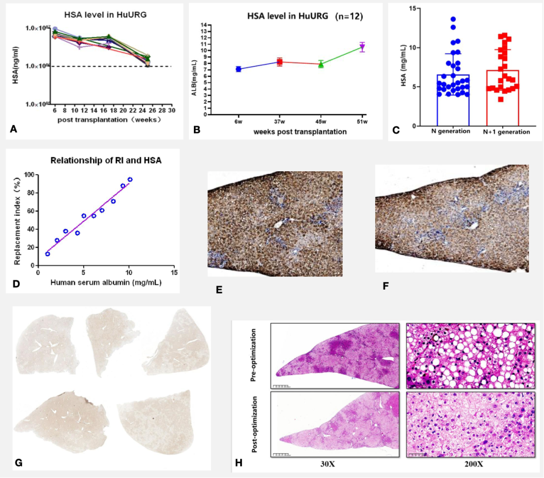
编者按:在慢性乙肝病毒(HBV)感染的机制研究与抗病毒药物开发中,动物模型的临床相关性始终是制约转化医学的关键瓶颈。2025年11月7日-11日,第76届美国肝病研究学会(AASLD)年会在美国 • 华盛顿会议中心召开。在本届大会上,维通达尹明博士、苗振川博士研发团队通过两项创新研究,分别从人源化肝脏小鼠模型优化与多基因型HBV载体模型构建角度突破技术壁垒,其成果入选国际肝病研究顶会AASLD 2025壁报展示,为肝病研究提供了更精准的工具支撑。 研究一:优化制备方案提高人源化肝脏小鼠人肝细胞嵌合率,该模型可支持HBV高效感染并复刻人肝脏特征 (大会壁报号:1359) 研究背景及目的 人源化肝脏小鼠模型在研究人肝细胞特有的功能、肝病及其治疗上具有重要应用价值。URG®小鼠为Rag2和Il2rg基因敲除的高度免疫缺陷小鼠,并转入了TetOn调控表达的uPA基因,当用Dox诱导时在肝脏特异性过表达uPA基因,引起小鼠肝损伤,可以接受外源肝细胞包括人肝细胞的移植。移植原代人肝细胞的URG®小鼠称为Hu-URG。虽然URG®小鼠具有易于繁殖,健康状态好,维持成本低等优势,但在早期的应用中发现模型中极少有人源肝细胞替换率超过50%,血清人白蛋白含量超过6mg/mL的,且尽管持续给与Dox诱导,人肝细胞嵌合仅能维持4个月。本研究通过优化Hu-URG制作方法,使人肝细胞替换率显著提高,并可支持HBV的高感染。 本文报道,优化Hu-URG小鼠的制备方案后,其嵌合率得到显著提升——该高嵌合率可支持乙肝病毒(HBV)的高效感染、药物代谢研究、人源化肝靶向基因药物筛选,以及辅助药物(如腺相关病毒AAV)的肝靶向递送系统研发。 研究方法 改变URG®小鼠移植人肝细胞之后Dox诱导方案,造成持续的慢性肝损伤,从而延长外源肝细胞增殖时间窗口。将URG®小鼠的饲料在移植手术后由繁殖饲料改为粗脂肪含量低于4%的低脂料。检测血清人白蛋白含量确定人肝细胞的植入,用人肝特异性抗体免疫组化染色确定人肝细胞替换率。在原代人肝细胞(PHH)移植后约10周时,收集5只Hu-URG小鼠(HSA含量为6-10 mg/mL)的肝脏组织进行RNA测序(RNA-seq)分析,并以原代人肝细胞(PHH)作为对照。将测序数据与人类肝细胞数据库进行比对,评估药物代谢酶、脂质代谢、糖代谢及凝血因子相关基因的表达谱。随后,向Hu-URG小鼠(每组5只,HSA含量为6-10 mg/mL)接种不同来源和亚型的HBV毒株,比较其维持病毒学指标的难易程度。 研究结果 未更换为低脂饲料的Hu-URG小鼠中,肝脏病理切片显示人肝细胞通常会大量蓄积脂肪,且在移植8周后发生脂肪变性,优化后,低脂饲料显著减少了肝脏组织切片中的脂滴(图 1H),与优化前的人血清白蛋白(HSA)水平相比,优化方法后Hu-URG血清白蛋白含量显著提升,且稳定期可达一年。血清HSA含量最高可达15mg/mL。(图 1A-D)。免疫组织化学(IHC)染色分析显示,肝脏组织切片中人白蛋白、细胞色素CYP1A2、细胞色素CYP3A4等标志物的阳性染色区域占比最高可达95%,且在肝脏各叶均匀分布(图 1E-G)。 图1. 优化Hu-URG小鼠HSA的连续监测,以及肝脏组织的IHC和H&E染色结果 Hu-URG小鼠易感染A、B、C亚型HBV,但仅A亚型能维持相对长期的稳定期(高病毒载量)(图 2A-I)。在肝脏组织中可检测到HBcAg、HBsAg及乙肝共价闭合环状DNA(HBV cccDNA)(数据未展示)。RNA测序(RNA-seq)结果显示,Hu-URG小鼠肝脏中与人源药物代谢酶、糖代谢、脂质代谢及凝血因子相关的基因,在基因种类和表达水平上均与原代人肝细胞(PHH)高度相似(图 2J-L)。 图2. 感染不同HBV亚型的Hu-URG小鼠,以及Hu-URG小鼠肝脏组织与PHH和人肝细胞数据库的RNA-seq分析 研究结论 长期慢性肝损伤有利于移植的外源肝细胞的增殖、替换,在URG®小鼠上可以通过调节诱导的Dox剂量来很好地实现。嵌合肝脏中的人肝细胞倾向于积累脂质,引起脂肪变性,影响人肝细胞的增殖并在后期引起人肝细胞的丢失、嵌合率的下降。使用低脂饲料可以改善人源肝细胞的脂肪化,提高嵌合率和稳定期。优化后的Hu-URG小鼠支持各种基因型的HBV的长期稳定感染,为HBV生物学研究以及抗乙肝药物评价提供了理想的体内模型。此外,高嵌合率的Hu-URG小鼠还适用于药物代谢研究、人源化肝靶向基因药物筛选,以及辅助药物的肝靶向递送系统研发。 研究二:AAV介导的不同基因型HBV携带小鼠模型的特点研究 (大会壁报号:1363) 研究背景及目的 功能性治愈(又称临床治愈)是目前国内外慢性乙型肝炎(CHB)防治指南公认的理想治疗目标,为实现这一目标,制定个性化治疗方案尤为重要。HBV至少包含8种基因型及更多变异株,其在不同遗传背景的感染者中引发的症状存在差异。为研发新型有效药物并实现该疾病的个体化治疗,亟需建立具有临床相关性的HBV感染动物模型。通过注射携带完整HBV基因组的重组腺相关病毒(rAAV)载体制备的AAV-HBV小鼠模型,能良好模拟HBV携带状态,且适用于体内抗HBV药物评价。据既往研究表明,构建AAV-HBV模型时,尤其是针对B基因型,很难维持长期稳定的病毒学指标。 本研究旨在比较不同基因型的HBV基因组序列构建的AAV-HBV不同剂量注射小鼠建立的模型的病毒学指标、肝损伤和免疫耐受特征(尤其是B型病毒),以匹配不同的疗效人群,探讨模型对乙肝研究的启示和在新疗法研发中的选择及应用。 研究方法 用不同剂量的B、C、D型AAV-HBV注射C57BL/6和免疫缺陷小鼠(NPG小鼠),检测小鼠外周血中的HBV DNA、HBsAg、HBeAg,以及各型AAV-HBV建立的小鼠模型病毒血症指标的水平与注射剂量呈剂量相关性。 研究结果 每种AAV-HBV载体所建立的小鼠模型,其病毒血症指标水平均呈剂量依赖性。D基因型AAV-HBV即使注射剂量低至1×10⁸vg/只,也能建立稳定的HBV携带状态(图3A、图4A-B);而C基因型AAV-HBV仅在注射剂量超过2×10⁹vg/只时,才能在免疫正常小鼠中维持HBV病毒血症(图3B、图4C-D)。低剂量C基因型AAV-HBV载体在小鼠中仅能维持数周病毒血症,而在免疫缺陷小鼠中,HBV病毒血症可保持稳定(图5)。研究发现,即使注射剂量高达1×10¹¹ vg/只,B基因型AAV-HBV在免疫正常小鼠中也难以建立稳定的HBV感染状态,除非使用B基因型HBV突变体序列(图3C、图4E-F)。有趣的是,向高度免疫缺陷NPG小鼠注射1×10¹¹ vg的B/C/D亚型AAV-HBV载体后,B、D基因型易维持稳定的病毒学指标,而C基因型相对难以维持(图5)。 图3. 不同基因型AAV-HBV载体(C57小鼠)不同注射剂量下的血清HBsAg水平 图4. 不同基因型AAV-HBV载体(C57小鼠)不同注射剂量下的血清HBV DNA与HBeAg水平 图5. 不同基因型AAV-HBV载体(NPG小鼠)不同注射剂量下的血清HBV DNA、HBsAg及HBeAg水平 研究结论 各基因型HBV序列建立AAV-HBV小鼠模型的效率不同,值得注意的是,我们已筛选出能稳定表达B基因型HBV的AAV-HBV载体,为抗B型HBV药物研究提供了理想的病毒复制模型。HBV病毒血症的水平与各型病毒的复制效率有关,但与HBV抗原诱导免疫耐受的能力关系更大,HBV病毒学指标下降是因为发生了免疫清除。各型HBV诱导免疫耐受的能力D>C>B。结果提示HBV抗原的多态性与乙型肝炎个体的不同临床病理特点相关。 (来源:《国际肝病》编辑部)

